SECRETARIA MUNICIPAL DE RECURSOS HUMANOS
Localização: Centro Administrativo - Av. Duque de Caxias, 635 - Jardim Mazzei II CEP: 86015-901 Londrina - Paraná
E-mail: Este endereço de email está sendo protegido de spambots. Você precisa do JavaScript ativado para vê-lo.
Telefone de contato: 3372-4061
Equipe: acesse esse link
Horário de Atendimento: de segunda a sexta-feira, das 12h às 18h
REDES SOCIAIS
https://www.instagram.com/rh.londrina/
Como chegar:
Ônibus
Sentidos Centro / Bairros e Bairros / Centro:
Linhas 202, 203, 210, 217, 222, 601(Parador), 603 ( Terminal Irerê | Terminal Central)
DIRETORIA DE SAÚDE OCUPACIONAL
Localização: Prédio da CAAPSML - Av. Duque de Caxias, 333 - Jardim Igapó CEP: 86015-901 Londrina - Paraná
E-mail: Este endereço de email está sendo protegido de spambots. Você precisa do JavaScript ativado para vê-lo.
Horário de Atendimento: de segunda a sexta-feira, das 12h às 18h
Como chegar:
Ônibus
Sentidos Centro / Bairros e Bairros / Centro:
Linhas 202, 203, 210, 217, 222, 601(Parador) ,603 ( Terminal Irerê | Terminal Central)
Para mais informações : https://cmtu.londrina.pr.gov.br/index.php/linha-de-onibuss.html
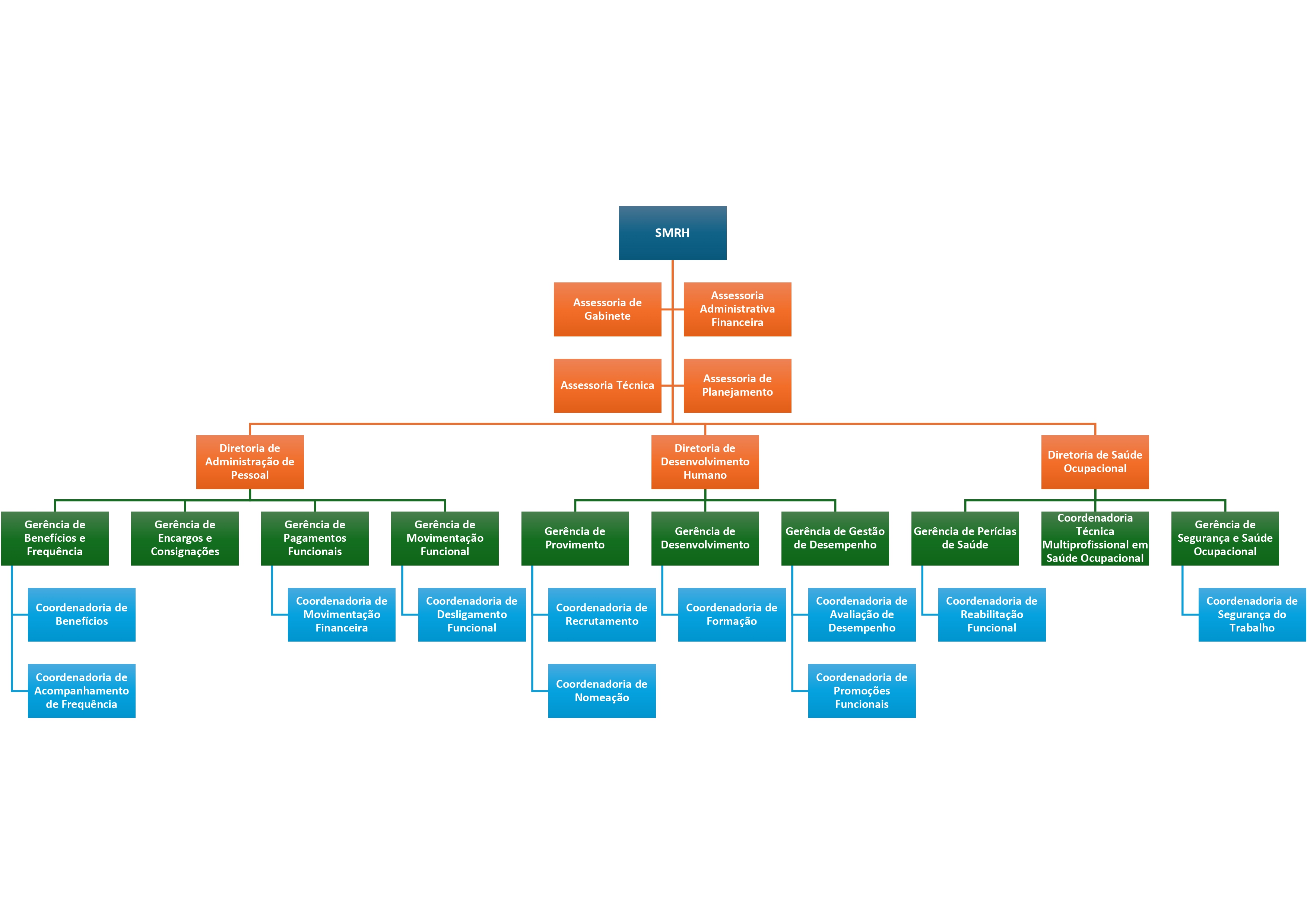
A Secretaria Municipal de Recursos Humanos
A Secretaria Municipal de Recursos Humanos foi reintegrada à Administração Direta da Prefeitura de Londrina enquanto órgão de instância decisória quanto à política pública de Recursos Humanos (RH), por meio da Lei Municipal nº 11.973, de 18 de dezembro de 2013, e tem por competência promover soluções de gestão de pessoas no âmbito dos órgãos da Administração Direta e Entidades Autárquicas e Fundacional, de forma integrada às políticas, serviços e objetivos inerentes ao governo municipal.
Missão
Administrar a vida funcional dos servidores públicos municipais, garantindo informações pertinentes à vida laboral, bem como promovendo políticas de controle, aprimoramento, incentivo, segurança e saúde ocupacional.
Visão
Ser um órgão adaptativo à dinâmica legal, circunstancial e antropológica, capaz de responder com as tratativas adequadas na mesma velocidade em que as mudanças exigem, garantindo a conformidade dos atos e a inovação constante.
Valores
- Abertura para com os outros órgãos e para com os servidores, no intuito de ouvir suas necessidades e contribuir para o desenvolvimento;
- Capacidade em gerir desafios e conduzir as tratativas de forma organizada até a efetiva solução;
- Ter atitude proativa e dedicação, visando manter a qualidade do trabalho;
- Primar pelo diálogo e pela transparência nas tratativas internas e externas ao órgão; e, guiar-se pelos princípios legais, morais e éticos.
Como aplicamos nossa política de RH
Com base em nossa missão, visão e valores, enquanto estrutura organizacional que atua de forma integrada às políticas, serviços e objetivos inerentes ao governo municipal, entre os objetivos da SMRH está criar clima que favoreça a manutenção dos relacionamentos produtivos e harmoniosos, construídos por meio de parcerias e mútua cooperação entre órgãos públicos e servidores, com compromisso e primando pela ética e pela boa conduta profissional. Atuação que deve se refletir na relação dos servidores e da Prefeitura de Londrina com toda a sociedade.
Ainda na relação institucional com os demais órgãos é valor intrínseco à SMRH o atendimento às necessidades gerenciais e de carreiras do universo público quanto ao suprimento de quadro funcional condizente com os organogramas e estruturas de recursos humanos, priorizando a equidade das políticas de pessoal e a eficiência dos processos de trabalho para a melhoria contínua da qualidade das políticas e serviços públicos.
E, na atualidade, o maior investimento da gestão de recursos humanos no serviço público volta-se ao aperfeiçoamento e valorização do quadro funcional. Assim, o fortalecimento da motivação e do compromisso, por meio de políticas e processos calcados na avaliação, desenvolvimento e recompensa das pessoas em função do que fazem e realizam, das habilidades e competências e de sua disposição e talento, são fatores primordiais para agregar valor social ao trabalho desenvolvido pelos servidores de Londrina.
 
Rodrigo Altair Silva e Souza
Secretário Municipal de Recursos Humanos
Especialista em Gestão de Projetos pela Universidade Católica de Brasília e Administrador de Empresas pela UEL. Proprietário da Advance Estratégia e Gestão e consultor associado da Macroplan desde 2011. Coordenou a elaboração do Masterplan Londrina 2040, abrangendo: análise retrospectiva e comparativa, benchmarking, visão de futuro com indicadores e metas, desenho urbano, projetos estratégicos e governança, além de mobilização social com criação de um conselho consultivo e engajamento escolar. Atuou como gerente de projetos para Sistema Cresol, OCB, Sebrae, Apex-Brasil, FIPECq Vida, CEB, e governos de Alagoas, Espírito Santo, Pernambuco e Goiás, entre outras entidades públicas e privadas.
Rodrigo é titular da Secretaria Municipal de Recursos Humanos (Decreto Nº 822/2025 - JOM 5530)
Secretário Municipal de Recursos Humanos
Rodrigo Altair Silva e Souza
Contato: 3372-4032
Assessoria de Gabinete
Haline Kawassaki Barbosa (Assessora)
Contato: 3372-4032
E-mail: Este endereço de email está sendo protegido de spambots. Você precisa do JavaScript ativado para vê-lo.
Assessoria Administrativa e Financeira
Cleusa Martins Guilhem Catai   (Assessora)
Contato: 3372-4588
E-mail: Este endereço de email está sendo protegido de spambots. Você precisa do JavaScript ativado para vê-lo.
Assessoria Técnica
Marta Graciana Parolin Biatto (Assessora)
Contato: 3372-4041
E-mail: Este endereço de email está sendo protegido de spambots. Você precisa do JavaScript ativado para vê-lo.
Assessoria de Planejamento Estratégico
Ana Karla Jacoby Aguiar Valim (Assessora)
Contato: 3372-4588
E-mail: Este endereço de email está sendo protegido de spambots. Você precisa do JavaScript ativado para vê-lo.
Diretoria de Administração de Pessoal
Amanda Castanha de Souza Santos (Diretora)
Contato: 3372-4578
E-mail: Este endereço de email está sendo protegido de spambots. Você precisa do JavaScript ativado para vê-lo.
Gerência de Pagamentos Funcionais
Katia Roberta Yukie Takenaka (Gerente)
Contato: 3372-4048
E-mail: Este endereço de email está sendo protegido de spambots. Você precisa do JavaScript ativado para vê-lo.
Luciane Brito
Contato: 3372-4045
Simone dos Santos 
Contato: 3372-4329
Coordenadoria de Inclusão e Movimentação Financeira
Marcia Pachemshy Zandonadi (Coordenadora)
Contato: 3372-4048
E-mail: Este endereço de email está sendo protegido de spambots. Você precisa do JavaScript ativado para vê-lo.
Gerência de Encargos e Consignações
Lusia Adriana de Aguiar Silva (Gerente)
Contato: 3372-4060
E-mail: Este endereço de email está sendo protegido de spambots. Você precisa do JavaScript ativado para vê-lo.
Dalila Alves Colombo
Contato: 3372-4060
Keussy Mirian Santos de Souza (Estágiaria)
Contato: 3372-4089
Coordenadoria de Lançamento e Controle de Consignações
Daisy Yumi Agarioyada (Coordenadora)
Contato: 3372-4045
E-mail: Este endereço de email está sendo protegido de spambots. Você precisa do JavaScript ativado para vê-lo.
Gerência de Informações Funcionais
Lucas Yohji Kono Shimomura (Gerente)
Contato: 3372-4271
E-mail:Este endereço de email está sendo protegido de spambots. Você precisa do JavaScript ativado para vê-lo.
Coordenadoria de Aposentadoria
Michele Moreira da Silva (Coordenadora)
Contato: 3372-4062
E-mail:Este endereço de email está sendo protegido de spambots. Você precisa do JavaScript ativado para vê-lo.
Rosa Kiomi Hokama Anegawa
Contato: 3372-4042
Patrícia Hamada
Contato: 3372-4042
Thayla Emanuelle F. Lisboa
Contato: 3372-4062
Coordenadoria de Benefícios e Informações Funcionais
Ueuxa Milano Fonseca (Coordenadora)
Contato: 3372-4053
E-mail:Este endereço de email está sendo protegido de spambots. Você precisa do JavaScript ativado para vê-lo.
Jessica Paris Pinheiro (Estagiaria)
Contato: 3372-4053
Sissy Zanette Mariani Lima
Contato: 3372-4059
Coordenadoria de Lançamentos e Controle de Frequência
Aline Maria Fanti (Coordenadora)
Contato: 3372-4277
E-mail: Este endereço de email está sendo protegido de spambots. Você precisa do JavaScript ativado para vê-lo.
Cristiane Castro da Silveira Stringueta
Contato: 3372-4055
Fernanda Rebeca da Silva Andrade (Estagiaria)
Contato: 3372-4255
Gerência de Desenvolvimento, Acompanhamento e Aprimoramento Técnico
Maicon Batista da Silva (Gerente)
Contato: 3372-4088
E-mail: Este endereço de email está sendo protegido de spambots. Você precisa do JavaScript ativado para vê-lo.
Diretoria de Desenvolvimento Humano
Marco Aurélio Henriques da Silva (Diretor)
Contato: 3372-4027
E-mail: Este endereço de email está sendo protegido de spambots. Você precisa do JavaScript ativado para vê-lo.
Gerência de Provimento
Gustavo Velei de Aquino (Gerente)
Contato: 3372-4037
E-mail: Este endereço de email está sendo protegido de spambots. Você precisa do JavaScript ativado para vê-lo.
Coordenadoria de Recrutamento e Seleção
Wagner Aparecido Pereira (Coordenador)
Contato: 3372-4850
E-mail: Este endereço de email está sendo protegido de spambots. Você precisa do JavaScript ativado para vê-lo.
Victória Yukari Kawa
Contato: 3372-4850
Coordenadoria de Nomeação e Prestação de Contas
Marlivia Gonçales dos Santos (Coordenadora)
Contato: 3372-4033
E-mail: Este endereço de email está sendo protegido de spambots. Você precisa do JavaScript ativado para vê-lo.
Roberta Cavalari Rissardo Valença
Contato: 3372-4033
Gerência de Desenvolvimento
 Helian Araujo Oliveira (Gerente)
 Contato: 3372-4043
 E-mail: Este endereço de email está sendo protegido de spambots. Você precisa do JavaScript ativado para vê-lo.
Ana Carolina Tavares de Mello
 Contato: 3372-4036
Larissa Osete Souza
 Contato: 3372-4036  
Patricia Kikuti
 Contato: 3372-4104
 E-mail: Este endereço de email está sendo protegido de spambots. Você precisa do JavaScript ativado para vê-lo.
Coordenadoria de Políticas de Pessoal
 Felipe Godeny (Coordenador)
 Contato: 3372-4038
 E-mail: Este endereço de email está sendo protegido de spambots. Você precisa do JavaScript ativado para vê-lo.
Gerência de Carreiras
Lilian Vieira (Gerente)
Contato: 3372-4095
E-mail: Este endereço de email está sendo protegido de spambots. Você precisa do JavaScript ativado para vê-lo.
Coordenadoria de Promoções Funcionais
Thais Andressa Sandrini Fioratte (Coordenadora)
Contato: 3372-4030
E-mail: Este endereço de email está sendo protegido de spambots. Você precisa do JavaScript ativado para vê-lo.
Isabela Pryploski da Rosa (Estagiaria)
Contato: 3372-4030
Fernando dos Santos Munhoz
Contato: 3372-4030
Coordenadoria de Avaliação de Desempenho
Jaqueline Alves (Coordenadora)
Contato: 3372-4070
E-mail: Este endereço de email está sendo protegido de spambots. Você precisa do JavaScript ativado para vê-lo.
Paola Caroline Damian 
Contato: 3372-4070 
Diretoria de Saúde Ocupacional
Fernanda Yuri Morita (Diretora)
Contato: 3372-4049
E-mail: Este endereço de email está sendo protegido de spambots. Você precisa do JavaScript ativado para vê-lo.
 
Gerência de Perícias de Saúde
Fernanda Roque Martins Honorato (Gerente)
Contato: 3372-4392
E-mail: Este endereço de email está sendo protegido de spambots. Você precisa do JavaScript ativado para vê-lo.
Edinael Borges de Oliveira
Contato: 3372-4103
Elizabeth Pereira da Silva
Contato: 3372-4057
Guilherme dos Santos Toledo
Contato: 3372-4103
Gil Mori de Almeida
Contato: 3372-4069
Jessika Lilian Wust
Contato: 3372-4392
Renan Kleber de Oliveira
Contato: 3372-4103
Rita de Cassia Fioratte
Contato: 3372-4069
E-mail: Este endereço de email está sendo protegido de spambots. Você precisa do JavaScript ativado para vê-lo.
Yuri de Almeida Francisco (Estagiário)
Contato: 3372-4092
Coordenadoria de Reabilitação Funcional
Marcos Lobo Amorim (Coordenador)
Contato: 3372-4244
E-mail: Este endereço de email está sendo protegido de spambots. Você precisa do JavaScript ativado para vê-lo.
Gerência de Segurança e Saúde Ocupacional
Rodrigo Bacarin (Gerente)
Contato: 3372-4421
E-mail: Este endereço de email está sendo protegido de spambots. Você precisa do JavaScript ativado para vê-lo.
Coordenadoria de Segurança no Trabalho
Kelly Roberta de Lima (Coordenadora)
Contato: 3372-4039
E-mail: Este endereço de email está sendo protegido de spambots. Você precisa do JavaScript ativado para vê-lo.
Anelise Passerine de Castro Junker
Contato: 3372-4421
Cristina Basso Stutz
Contato: 3372-4056
Gilberto Miguel da Silva
Contato: 3372-4421
Luciana Aparecida Bordignon 
Contato: 3372-4056
Lucinéia Trindade Rocha
Contato: 3372-4039
Nivaldo Angelo
Contato: 3372-4421
E-mail: Este endereço de email está sendo protegido de spambots. Você precisa do JavaScript ativado para vê-lo.
Desde a criação da Secretaria Municipal de Recursos Humanos os profissionais nomeados para assumir esta pasta administrativa contribuíram excepcionalmente para o desenvolvimento institucional da Secretaria.
Secretários Municipais de Recursos Humanos : 2014 à 2025.

Leonardo Bueno Carneiro 
01/2025 - 07/2025

Julliana Faggion Bellusci
01/2021 - 12/2024

 Adriana Martello Valero
11/2017 - 12/2020
 
Margareth Socorro de Oliveira
01/2017 - 10/2017
 Katia Regina Mathias Marcos Gomes
Katia Regina Mathias Marcos Gomes
02/2014 - 12/2016




















