Os serviços da Auditoria prestados pela Diretoria de Auditoria Interna, compreendem trabalhos de avaliação e apuração.
Avaliação: trabalho por meio do qual os auditores internos realizam avaliações objetivas para fornecer declarações sobre condições determinadas em comparação com os critérios estabelecidos.
Apuração: trabalho voltado para a verificação de atos e/ou fatos suspeitos e com indícios de ilegalidade e/ou de irregularidade praticados por agentes públicos ou privados na utilização de recursos públicos.
A seguir, apresentamos os modelos de documentos que são usados nos Procedimentos de Auditoria Interna:
PAINT / RAINT - Planejamento e Relatório Anual de Auditoria Interna
1. Mapeamento do Processo - Avaliação
2. Solicitação de Temas para Auditorias Internas
3. Indicação de Temas para Auditorias Internas
4. Minuta do Plano Anual de Auditoria Interna
5. Plano Anual de Auditoria Interna
6. Entendimento da Unidade Auditada
7. Relatório Anual de Auditoria Interna
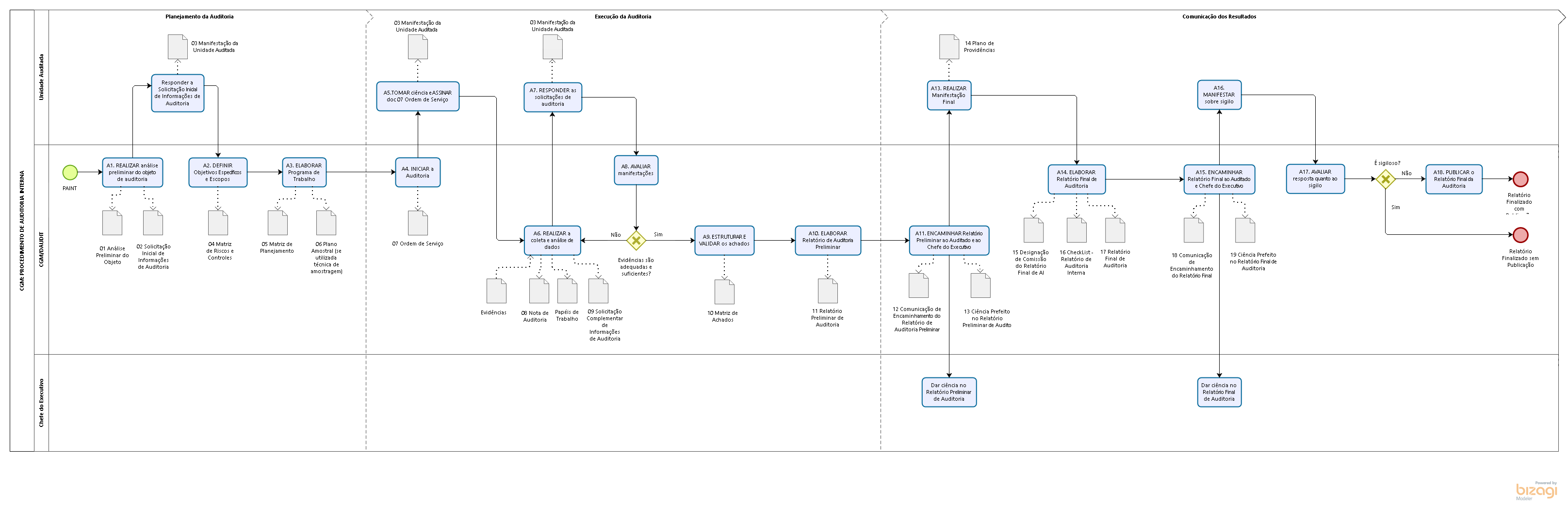
Auditoria Interna - Avaliação
1. Mapeamento do Processo - Avaliação
2. Análise Preliminar do Objeto
3. Solicitação Inicial de Informações de Auditoria Interna
4. Manifestação da Unidade Auditada
5. Matriz de Riscos e Controles
8. Ordem de Serviço de Auditoria Interna
10. Solicitação Complementar de Informações de Auditoria
12. Comunicação de Encaminhamento do Relatório Preliminar de Auditoria à Unidade Auditada
13. Relatório Preliminar de Auditoria Interna
14. Ciência ao Prefeito sobre o Relatório Preliminar de Auditoria Interna
16. Designação da Comissão de Relatório Final de Auditoria
17. Check list do Relatório de Auditoria Interna
18. Relatório Final de Auditoria
19. Comunicação de Encaminhamento do Relatório Final de Auditoria
20. Ciência ao Prefeito sobre o Relatório Final de Auditoria Interna
Auditoria Interna - Apuração
1. Mapeamento do Processo - Apuração
2. Roteiro de Apuração Preliminar - Apuração
3. Relatório Preliminar de Auditoria - Apuração
4. Relatório Final de Auditoria - Apuração
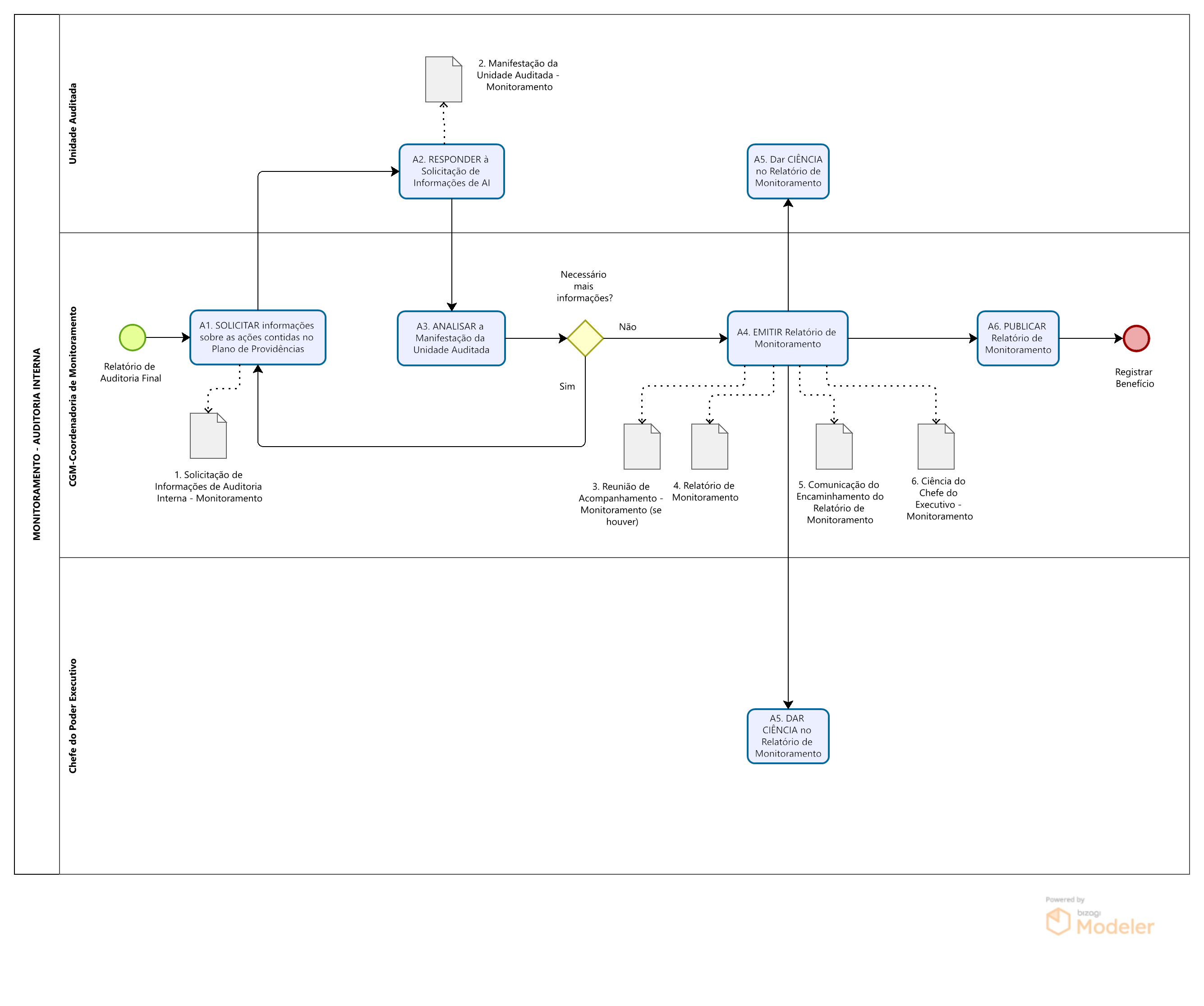
Auditoria Interna - Monitoramento
1. Mapeamento do Processo - Monitoramento
2. Solicitação de Informações de Auditoria - Monitoramento
3. Manifestação da Unidade Auditada - Monitoramento
5. Reunião de Acompanhamento - Monitoramento
6. Comunicação de Encaminhamento do Relatório de Monitoramento
7. Ciência Relatório de Monitoramento
Outros Procedimentos da Diretoria de Auditoria Interna
A Diretoria de Auditoria Interna com o objetivo de avaliar os procedimentos de governança, de gestão de riscos e dos controles internos de gestão, desenvolveu procedimentos de verificação (testes de controle), como o Procedimento de Verificação de Processos Licitatórios (PVPL) e Procedimento de Verificação de Transferências Voluntárias (PVTR).
PVPL
1. Mapeamento do Processo - PVPL
2. PVPL - Verificação (Checklist)
PVTR
1. Mapeamento do Processo - PVTR

