

A Lei Municipal nº 46, de 21/02/1949, em seu artigo primeiro, criou o Departamento da Fazenda, com os seguintes órgãos:
I - DEPARTAMENTO DA FAZENDA:
a) gabinete do diretor
b) contabilidade
c) lançadoria
d) tesouraria
e) fiscalização
f) agências municipais.
A Lei Municipal nº 1.578, de 05/11/1969, dispôs sobre o Sistema Administrativo da Prefeitura Municipal de Londrina. Através do artigo primeiro definiu como órgão a Secretaria de Fazenda e através do artigo segundo da mesma lei ficou estabelecido que passasse a ter os seguintes departamentos:
1 – Departamento de Receita
2 – Departamento de Contabilidade
3 – Tesouro Municipal
4 – Centro de Processamento de Dados
A Lei Municipal nº 5.460, de 09/07/1993, dispôs sobre a organização da Chefia do Poder Executivo Municipal e das Secretarias. A Secretaria de Fazenda através do artigo décimo, inciso IV da mesma lei passou a ter os seguintes departamentos:
a) Departamento de Receita
b) Departamento de Contabilidade
c) Tesouro Municipal
d) Centro de Processamento de Dados
e) Departamento de Fiscalização
Através do Artigo 9º, Inciso IV, constituiu área de competência da Secretaria de Fazenda:
a) Programar, dirigir, coordenar e controlar as atividades financeiras da administração;
b) Organizar e orientar a execução dos serviços atinentes à política tributária e econômico-financeira do
Município;
c) Promover os registros contábeis referentes à execução financeira, orçamentária e patrimonial, bem
como a fiscalização tributária.
A Lei Municipal nº 7.302, de 30/12/1997, dispôs sobre o Sistema Organizacional da Administração Direta e Indireta do Município de Londrina. Através do artigo primeiro denominou a Secretaria Municipal de Fazenda e através do artigo segundo, inciso IV, ficou estabelecido que passasse a ter as seguintes unidades organizacionais:
a) Assessoria Técnico-Administrativa
b) Diretoria Tributária
1) Gerência de Tributos Imobiliários
2) Gerência de Tributos Mobiliários e Cadastro Rural
3) Gerência de Pronto Atendimento
4) Gerência de Cobrança de Créditos Vencidos
c) Diretoria de Fiscalização
1) Gerência de Fiscalização e Avaliação Imobiliária
2) Gerência de Concessão de Atividades Econômicas
3) Gerência de Fiscalização do Imposto sobre Serviços
4) Gerência de Fiscalização das Receitas Transferidas
d) Diretoria Contábil Financeira
1) Gerência de Contabilidade
2) Gerência Financeira
3) Gerência de Contas a Pagar e Controle de Créditos
4) Gerência de Arrecadação e Classificação de Receita
Através do artigo décimo da Lei nº 7.302, de 30/12/1997, ficou estabelecido que a Secretaria Municipal de Fazenda seria órgão diretamente subordinada ao Prefeito do Município com as seguintes incumbências:
Programar, dirigir, coordenar e controlar as atividades financeiras da Administração;
Organizar e orientar a execução dos serviços atinentes à política tributária e econômico-financeira do Município;
Promover os registros contábeis referentes à execução orçamentária, financeira e patrimonial, bem como a fiscalização tributária;
Efetuar outras tarefas afins no âmbito de sua competência.
OBS: Através da Lei Municipal nº 7.302, de 30 de dezembro de 1997, foi criado o Cargo em Comissão de Secretário de Planejamento e Fazenda.
A Lei Municipal nº 7.836, de 10/11/1999, alterou a Lei nº 7.302, de 30/12/1997, que dispôs sobre o Sistema Organizacional da Administração Direta e Indireta do Município, desmembrando a Secretaria Municipal de Planejamento e Fazenda.
Através do Art. 2º foram criados os cargos de Secretário Municipal de Fazenda e Secretário Municipal de Planejamento, Código DS01, Nível de vencimento CC-01, e incorporados ao Plano de Cargos e Carreira da Administração Direta do Poder Executivo do Município de Londrina, Anexo III, instituído pela Lei nº 5.832, de 18/07/1994, e suas posteriores alterações.
Através do Art. 3º extinguiu o cargo de Secretário Municipal de Planejamento e Fazenda, Código DS09, nível de vencimento CC01, do Plano de Cargos e Carreiras da Administração Direta do Poder Executivo do Município de Londrina, Anexo III, instituído pela Lei nº 5.832, de 18 de julho de 1994, e suas posteriores alterações.
A Lei Municipal nº 8.834, de 01/07/2002, dispôs sobre a Estrutura Organizacional da Administração Direta e Indireta do Município de Londrina, e através do Artigo 5º, Inciso VI, ficou estabelecido que a Secretaria Municipal de Fazenda passasse a ter as seguintes unidades organizacionais:
a) Três Assessorias
b) Quatro Diretorias
c) Quatorze Gerências
Através do Decreto nº 316 de 11/06/2003, foi regulamentado a estrutura administrativa, o desdobramento operacional e as atribuições específicas da Secretaria Municipal de Fazenda, como seguem:
I. Assessoria Técnica:
a) Gerência do Serviço de Apoio Administrativo.
II. Diretoria de Arrecadação:
a) Gerência de Informações Técnicas e Tributárias;
b) Gerência de Cobrança e Controle de Arrecadação; e
c) Gerência de Pronto Atendimento.
III. Diretoria Contábil-Financeira:
a) Gerência de Contabilidade;
b) Gerência de Contas a Pagar e Controle de Crédito;
c) Gerência Financeira; e
d) Gerência de Controle de Empenhos e Liquidações.
IV. Diretoria de Tributos Imobiliários:
a) Gerência de Cadastro Imobiliário; e
b) Gerência de Fiscalização e Avaliação Imobiliária.
V. Diretoria de Tributos Mobiliários:
a) Gerência de Cadastro e Tributos Mobiliários;
b) Gerência de Concessão de Atividades Econômicas;
c) Gerência de Fiscalização das Receitas Transferidas; e
d) Gerência de Fiscalização de Imposto sobre Serviços.
Através do Decreto nº 510, de 04/05/2012, foi revisada a estrutura administrativa da Secretaria, ficando constituído das seguintes unidades organizacionais:
I . Assessoria Técnica:
a) Assessoria Técnica I;
Gerência do Serviço de Apoio Administrativo
b) Assessoria Técnica II;
c) Assessoria Técnica III;
II . Diretoria de Arrecadação:
a) Gerência de Informações Técnicas e Tributárias;
b) Gerência de Cobrança e Controle de Arrecadação; e
c) Gerência de Pronto Atendimento.
III. Diretoria Financeira:
a) Gerência de Contas a Pagar e Controle de Crédito;
b) Gerência Financeira; e
c) Gerência de Controle de Empenhos e Liquidações.
IV . Diretoria de Tributos Imobiliários:
a) Gerência de Cadastro Imobiliário; e
b) Gerência de Fiscalização e Avaliação Imobiliária.
V . Diretoria de Tributos Mobiliários:
a) Gerência de Cadastro e Tributos Mobiliários;
b) Gerência de Fiscalização de Atividades Econômicas;
c) Gerência de Gestão Fiscal do ISS; e
d) Gerência de Fiscalização de Imposto sobre Serviços.
A Lei Municipal nº 11.610, de 11/06/2012, em seu artigo 2º alterou o Artigo 5º, Inciso VI da Lei nº 8.834 de 01/07/2002 que dispõe sobre o Sistema Organizacional da Administração Direta e Indireta do Município de Londrina, ficando estabelecido que a Secretaria Municipal de Fazenda passasse a ter as seguintes unidades organizacionais:
a) Três Assessorias;
b) Cinco Diretorias;
c) Quinze Gerências; e
d) Nove Coordenadorias.
Através do Decreto nº 1244, de 11/10/2012, aprova o Regimento Interno da Secretaria Municipal da Fazenda nos termos da Lei nº 11.610, de 11/06/2012 revisando a estrutura administrativa da Secretaria, ficando constituído das seguintes unidades organizacionais:
I. Assessoria Técnica:
a) Assessoria Técnica I;
b) Assessoria Técnica II;
c) Assessoria Técnica III;
Coordenadoria Administrativa.
II. Diretoria Financeira:
a) Gerência Financeira;
b) Gerência de Conciliação Bancária e Prestação de Contas;
c) Gerência de Contas a Pagar e Controle de Crédito;
d) Gerência de Controle de Empenhos e Liquidações.
III. Diretoria de Arrecadação:
a) Gerência de Cobrança e Controle de Arrecadação;
b) Gerência de Pronto Atendimento;
Coordenadoria de Arquivo e Certidões.
IV . Diretoria de Gestão de Cadastro e Informações:
a) Gerência de Cadastro Mobiliário;
Coordenadoria de Controle do Cadastro Mobiliário;
Coordenadoria de Expedição de Alvará de Licença;
b) Gerência de Cadastro Imobiliário;
Coordenadoria de Controle do Cadastro Imobiliário;
c) Gerência de Avaliação e Atualização Imobiliária;
d) Gerência de Informações Técnicas e Tributárias.
V. Diretoria de Fiscalização Tributária:
a) Gerência de Auditoria Fiscal;
Coordenadoria de Apoio a Ação Fiscal;
b) Gerência de Gestão Fiscal;
Coordenadoria de Monitoramento;
Coordenadoria de Acompanhamento de Receitas Transferidas;
c) Gerência de Análise e Controle de Procedimentos Fiscais;
Coordenadoria de Apoio Administrativo Fiscal.
VI. Diretoria de Fiscalização das Atividades Econômicas:
a) Gerência Operacional de Fiscalização;
b) Gerência de Gestão Administrativa da Fiscalização.
Através do Decreto nº 708, de 26 de Junho de 2013, foi alterado o inciso II do artigo 2º bem como os artigos 7º ao 11 e seus incisos do Decreto nº 1244 de 11/10/2012 – “Regimento Interno da Secretaria Municipal de Fazenda” revisando a estrutura da seguinte unidade organizacional:
II. Diretoria Financeira:
a) Gerência Financeira;
b) Gerência de Conciliação Bancária e Prestação de Contas;
c) Gerência de Contas a Pagar;
d) Gerência de Apoio Financeiro.
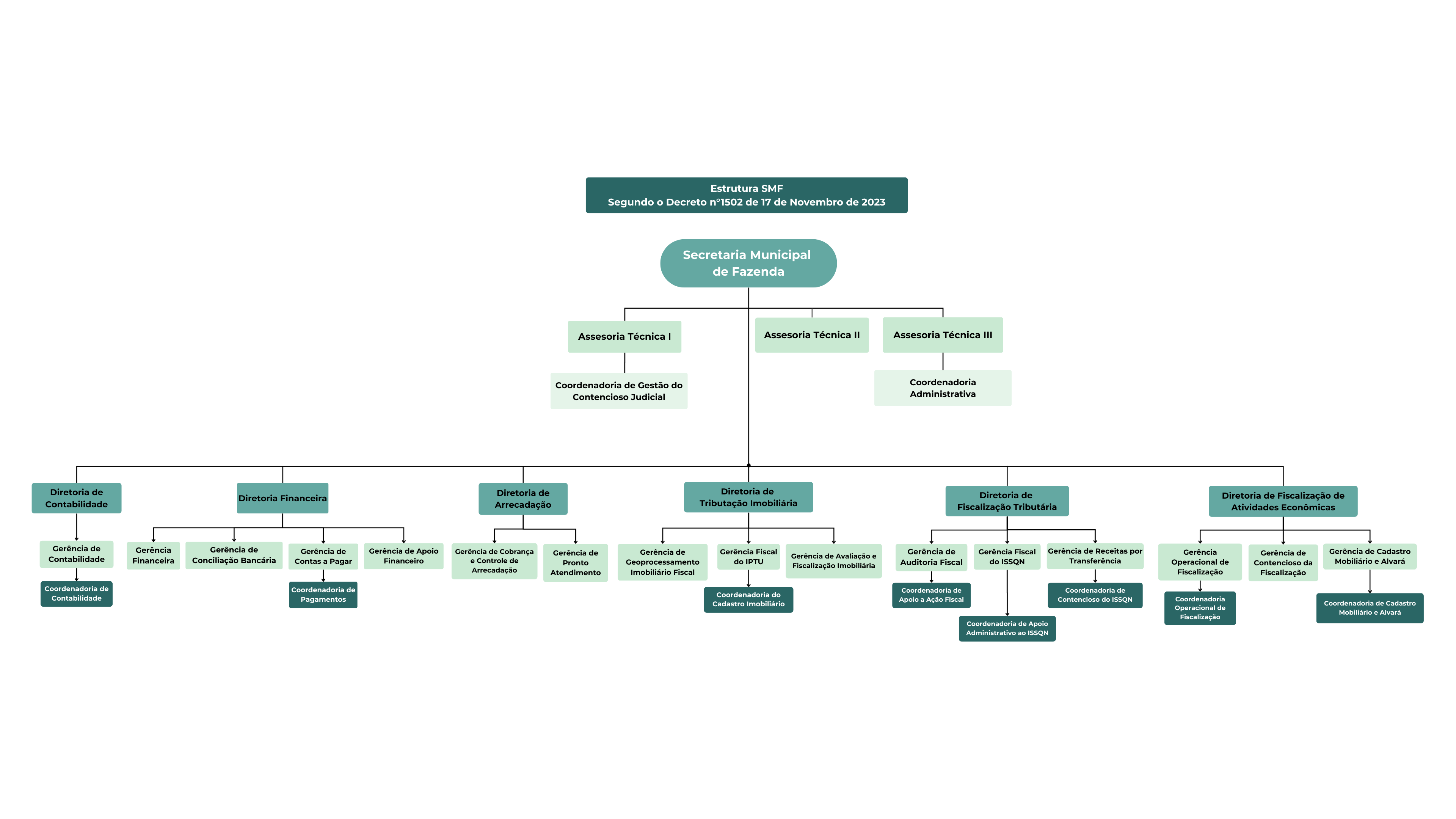
Através do Decreto nº 815, de 28 de Junho de 2024, foi alterado o inciso IV do artigo 2º do Decreto Municipal nº 1502, de 17 de novembro de 2023, passando a vigorar acrescido da seguinte alínea:
"Art. 2º (...)
IV.
(...)
c) Gerência de Geoprocessamento Imobiliário Fiscal.
(...)"
"Art. 20-A À Gerência de Geoprocessamento Imobiliário Fiscal, diretamente subordinada à Diretoria de Tributação Imobiliária, compete:
I. Cumprir planos, metas e tarefas estabelecidas pelos superiores hierárquicos, em matéria de sua competência ou em outras de interesse da secretaria;
II. Gerenciar as informações dos cadastros tributários na base geográfica digital e utilizar análises espaciais para o gerenciamento de ações relacionadas aos tributos imobiliários municipais;
III. Manter atualizado, em meio digital - georreferenciado e em formato apropriado para geoprocessamento - o nível de informação do Lote Fiscal da base cartográfica municipal;
IV. Realizar estudos e análises de dados espaciais, a fim de assessorar o desenvolvimento das atividades tributárias;
V. Promover a implantação e acompanhamento de procedimentos ligados à utilização de ferramentas de geoprocessamento para manutenção do cadastro imobiliário fiscal e fornecimento de subsídios para ações de planejamento fiscal imobiliário;
VI. Promover estudos que possibilitem a integração dos sistemas de cadastros imobiliários a nível Federal, Estadual, Municipal e com concessionárias de serviços públicos;
VII. Promover estudos que propiciem a criação e desenvolvimento de metodologia de atualização de dados cadastrais, com utilização de ferramentas de geoprocessamento e de outras tecnologias disponíveis;
VIII. Elaborar relatórios e mapas gerenciais e estatísticos;
IX. Verificar e classificar, mediante as ferramentas de fiscalização disponíveis, a área construída e características dos imóveis urbanos e rurais, conforme a legislação vigente;
X. Modernizar, avaliar e sugerir procedimentos de fiscalização tributária de imóveis;
XI. Propor e acompanhar a formulação de convênios para obtenção de dados e informações para utilização em malhas fiscais;
XII. Propor e gerir convênios de cooperação de dados e formas de integração entre Secretaria Municipal de Fazenda e terceiros;
XIII. Gerir e promover a elaboração de mapas temáticos, relatórios descritivos, analíticos, e/ou especificações técnicas por solicitação dos superiores hierárquicos;
XIV. Prestar atividades conjuntas com as demais Gerências da Diretoria de Tributação Imobiliária;
XV. Dar suporte, dentro de suas competências, às atividades de fiscalização imobiliária, visando o combate de práticas de evasão fiscal;
XVI. Proferir despachos decisórios em assuntos de sua alçada ou por delegação;
XVII. Propor e executar alterações que visem à melhoria da legislação ou das normas e dos procedimentos administrativos;
XVIII. Atender e prestar informações aos contribuintes e a quaisquer órgãos, referentes à sua área de atuação;
XIX. Efetuar cadastros e sua manutenção, especialmente de contribuintes, no âmbito de sua competência;
XX. Efetuar outras atividades afins, no âmbito de sua competência.